Homeplugs (ethernet over power) are fine for some things, but they add so much latency to the network.
Wired is so much better.
The only thing they are good at doing is producing loads of RFI and pissing off every ham radio operator in the area.
One of the best no-noise locations I ever did was in a fully powered-down sailboat in the southern lagoon at Fort Jefferson, Dry Tortugas. Leaky consumer electronics are the worst.
To contrast, I managed to work Indonesia from Alamogordo NM despite being in a residential neighborhood, HVAC capacitors and foreign over-the-horizon-radar (OTHR) be damned. Taught me a lot about being patient and picking out transmissions in the noise.
I mean does anyone go for power line adapters as their first choice when straight up ethernet is an option?
The number of people that are anti wires, but also want WiFi signals everywhere is too high.
Powerline is so leaky it is basically wireless with wires. 14x3 is not a transmission line, but it does effectively turn your whole home electrical system into both a transmitting and receiving antenna that just happens to talk to it’s self. It’s an engineering nightmare.
I use them to extend my network from my 3rd story apartment to my garage. Wireless doesn’t reach, pulling a cable would be very difficult and expensive.
Yeah there are use cases
I want wires everywhere I don’t care fuck wireless signals give me wired headphones, controllers, networks
Me and my homies hate antennas
i like the idea of wired headphones, but in practice they’re kind of annoying
I imagine your home looking like the set of a Terry Gilliam film lol
… and punctuation, apparently.
Got bad news for you buddy.
Wires ARE antennas.
I would not, but we had a working system so moving things about should have been fine. I think running over 2 consumer units adds to the latency
Powerline adapters are almost always a “last resort” option.
In much of the world most houses will have existing electrical wiring but no network cabling.
Sure, but then the question is “can you install network cabling?” If yes, then do that. Even without the interference bit, power line adapters are so finicky and unreliable that they shouldn’t really be your go-to solution anyway
I think that the answer to “can you install network cabling” is mostly “no”. That’s why mesh networks are so popular these days.
Yeah but between power line and ethernet, it’s not a 1:1 comparison. If you can have ethernet you’ll likely install ethernet. Power line fills a need for ethernet-like internet when you can’t wire the place up.
Yes, we all know that. That’s what we’re telling you. Nobody is installing power line if running Ethernet is simple.
You seem to be expressing shock that people would choose powerline adapters as their first choice. People are replying to tell you that it’s not their first choice, but they chose it anyway because running Ethernet is often way too difficult.
Nobody is installing power line if running Ethernet is simple.
Not sure why you’re adding any more, you’re literally agreeing with my comment, but sure, act like my comment was about future replies, and not the op.
Read the thread, and then ask yourself the question you just asked me.
Me, i’m still sorting the basement before i run RJ through it
As a network guy: Ethernet over power lines can be fine, but you basically need to be an electrician, and have a working knowledge of how powerline Ethernet works before you can get there.
Even if you do, or stumble into a working setup by accident, you can absolutely end up with all kinds of bad things happening because power lines are notoriously bad with crosstalk and EMI, both on the wire and emitted from it.
If you absolutely cannot do rj45/Ethernet runs, and WiFi isn’t viable for whatever reason (or even if it is), look into MoCA. Thank me later.
It won’t cost you any more than powerline, and you’ll get a cleaner signal, more consistent performance, and overall a better experience.
In order of preference, I prefer the following connection options:
- fiber
- Ethernet
- MoCA
- Wi-Fi
- powerline
Fiber, not because it’s faster or better (there are many ways it’s actually worse than Ethernet), but because it’s almost impossible to interfere with, unless someone physically disconnects the cable (or breaks/cuts it). As long as the line is protected from damage, it will give the most consistent performance.
Ethernet, more robust than fiber in terms of physical disability, can be faster at propagating data (the time it takes to get from one end of the cable to the other), but only works over relatively short runs (100m or less, by spec), and it’s susceptible to alien interference and crosstalk. However, it is far more rugged than fiber.
MoCA is half duplex but shares a lot of the benefits of Ethernet. The main improvement here is that coax is commonly present in most homes already, while Ethernet is relatively uncommon in homes, so many homes are already wired in a way that works with MoCA.
Wi-Fi is also half duplex, it can go faster than Ethernet under the right conditions (which are almost impossible to achieve in real world conditions). Propagation is as fast as Ethernet but it has more overhead, and it is much more prone to interference from other Wi-Fi networks or other things operating on the same, unlicensed, bands.
Powerline should only be considered if all of the other options are disqualified for some reason.
Also, anyone using wifi extenders (not talking about mesh or anything, just actual Wi-Fi extenders), should probably not be doing that. Wi-Fi extenders are often just retransmitting the packets on the same wifi channel, which dramatically cuts the available bandwidth. You’ll end up with a stronger connection, but a much slower one.
Thank you for coming to my Ted talk.
+1 for MoCA
I switched from powerline to MoCA about 10 years ago, and it was a huge step up. Even though it’s half duplex, since MoCA version 2.5, there is enough total bandwidth available to sustain 1 Gbps in 2 directions simultaneously, so it is functionally almost equivalent to full duplex 1 gig Ethernet (except for few ms of extra latency)
https://en.m.wikipedia.org/wiki/Multimedia_over_Coax_Alliance
Similar idea to powerline adapters, except over coax lines instead.
You’re quick.
Thanks for the assist. This is what I’m referring to.
Just to add that proper mesh systems are distinct from extenders as they will use separate mesh channels for back haul. They also have the “travel AP” things which act as extenders but form a new network on a different channel. You can actually do this with many Android phones as well.
This is the information I couldn’t really squeeze in without side tracking my entire point.
There are “good” extenders, that use different channels/radios, but the cheap ones people buy are not those.
My experience has been different. Wifi extenders were not very reliable. Wifi devices were better, but powerline extenders have been rock solid. Ping times are right in line with wired Ethernet too.
In my experience powerline extenders are a reasonable alternative to Ethernet for home users in places where running a cable isn’t an option.
You are the subset of people who happen to be in a situation where they’re working as they should. I’m going to guess that you’re not in North America, and live somewhere with 240v power outlets.
In any country that uses 120v, usually it’s split phase power, and if your powerline adapters are sharing a phase with something that’s inductive or crossing the split in the phase, generally they’re going to be rubbish. So you basically need a degree in electrical engineering to figure out what circuits are on what side of the split phase, and what is on each circuit that may be an inductive load, and could interfere, just for them to perform like they should.
There’s a whole lot more to it, and I’m simplifying a lot here, but that’s the overview of the problem.
With UK power circuits, there are fewer breakers and everything is fed from a single phase of 240v. That makes it much more likely that you’ll have a good experience with powerline. Just have to avoid the circuit with stuff like your air conditioner (if you have one) and stuff like the fridge, and generally you do quite well with powerline.
Ethernet is still better tho. Heh.
Don’t know about the UK, but in central Europe it’s common for houses to get three phase power that can then be used on 400V three phase circuits and gets split (ideally evenly) into 240V circuits. And the fact that the phases have effectively zero coupling means that you also need to just try the adapter to find out if it’s going to work or not unless you happen to know how exactly your house is wired up, just like with split phase power.
Apartments usually get a single phase though, but IMHO it’s also less likely that WiFi won’t be enough there, so it’s questionable if that’s even a point for powerline.
I have them installed in 2 houses, one 120V and one 127V. Electrical panels in NA are pretty simple (although not as simple as the UK) and have the 2 phases split on the 2 sides of the box. The breakers for 120V or 127V circuits on the right are on one phase and those on the left are on the other.
The panel wiring wasn’t something I thought about when I put the power line adapters in and they were plug and play in both locations. I’m guessing some brands work much better than others and these Netgear adapters have worked flawlessly. Or maybe I got lucky.
That said, I’d have Cat6 cables installed if it didn’t require tearing apart the walls and ceiling.
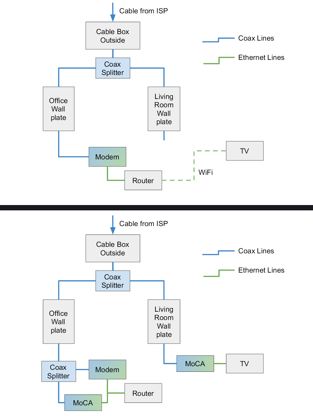
Is it possible to use moca if I have cable internet? There’s coax in my office and living room, so it would be great if I could us them for moca. I know both are connected to the cable coming in to the house because I have set up my modem in both rooms to check which has better wifi coverage.
There will be a Cable TV splitter where the coax comes into your house - possibly a basement or utility room. One cable in, several going out to the various rooms. If you put your modem there, then you can use all the coax runs in your house for MoCA networking.
There’s a utility box on an exterior wall labeled “Television”, which also has a bush planted in front of it. I don’t think I can put my router here… :(

So you don’t need that set up. Moca is well designed to be Omni-directional.
You do need to put a moca filter in that shitass box between the cable that comes from the outside world and whatever hellsplitting is going on in there. That’s to keep your personal moca network inside so peeps can’t snoop (it’s also encrypted) or cause interference elsewhere.
Note that you may need to update your splitters and coax wall keystones to be 1+ GHz friendly for Moca. I found where I am has “black” rings on the coax wall keystones that only did the regular cable freq and Moca failed to work. Replaced with modern “blue” rings that do the Moca freq range. And splitters involved in the routing too.
I have the line in inside, in a panel. It splits 3 ways, and I use that 3 way splitter as a “dumb switch”, replaced with a Moca friendly one. Moca filter between splitter and line in.
I have modem/router in living room, connected to a switch. Switch also connects to a Moca adapter. Computer in bed room, connected to Moca adapter. I get ballin’ 1 Gbps up and down at the same time (within my network of course, real internet speeds are ass
May these facts I typed from memory help you achieve your networking dreams :)
Yes. Just connect one moca adapter to your ISP’s modem/router via Ethernet. If the router already has a coax port you only need a single moca device at the other end. Then plug the coax cable into one of your home’s cable junction boxes. Your home’s probably got a cable splitter somewhere if you have more than one cable outlet. Unplug the cables you’re not using at the splitter. Now plug in another moca adapter at another cable junction box and wire that into Ethernet to distribute to your device, eg. Computer or network switch.
I think I follow. Top is how I have it set up now, bottom would be how I could do moca?

This is correct. You might want to look into a point of entry filter for MoCA, since you don’t want to share your Internet with your neighbors.
Last time I looked, which was a while ago, I couldn’t really find any, but hopefully that’s been sorted out in your area.
Basically the point of entry filter stops the signals from the MoCA link from crossing, so you would want to put that between the outside box and the first splitter.
Yes, I was in this situation and I did exactly that. You need a splitter and then moca adapters in the rooms (a bit expensive at least 5-6 years ago where I lived).
Alien interference? What does that term mean here, or are you joking? I’ve not come across this in networking before.
Alien can be boiled down to simply meaning “foreign”. As in, not coming from the wire bundle that is used for the connection.
Crosstalk is the term usually used for interference coming from other pairs in the same bundle, which should be minimal due to the electrical/magnetic properties associated with twisted pair.
Alien interference is any inference from an outside source, usually by inducing a current on the Ethernet pairs, that shouldn’t be present. Usually this results in corruption of the data in transit or a failure to sync (and establish a connection at all).
No extra terrestrial interference was meant to be implied; though, I’m not excluding the extra terrestrials from creating interference; I’m sure if such beings exist and are here, they could interfere, but that wasn’t the intention of my statement.
Alien inference is a very common term in wireline networking. I’m surprised you haven’t heard it.
Alien meaning “external”.
Electrical interference can come from all kinds of places, near and far. I guess technically you might get interference from other planets but I don’t think that’s what they meant. :) Solar flares are a possibility, though.
I would say that WiFi is wonderful for those last few meters. A room with a wifi AP literally visible can perform fantastically for several devices in that room. It’s just that back-haul connection across the building back to the modem where WiFi should be down on the list like that. I keep seeing these “mesh” wifi access points that use 6ghz back-haul and shake my head. Better than just having a single access point, but probably asking for pain in most circumstances.
I have 3 access points in my house, where there’s no place where the signal has to go through more than 1 wall. They are fed via gigabit Ethernet back to the modem which acts as a 4th access point. That could be MoCA, and probably will eventually be fiber, but neither WiFi nor powerline would be fun for that. Wifi does short range great, whereas powerline is just a bad idea from the start.
Wi-Fi is convenient more than anything. You just have to know the right passphrase and as long as you are in range, you can get in… In most cases.
When it comes to WiFi, I’m a fan of many smaller and lower power access points vs a few high powered ones. This is rarely the case in residential situations though. Most people buy a single, high powered Wi-Fi in the form of a all-in-one wireless router, and call it a day, then almost exclusively use Wi-Fi and wonder why it sucks, then go buy a newer more powerful unit once one is available.
My motto is: wire when you can, wireless when you have to. Devices like laptops, tablets and phones, usually do not have Ethernet built in, or are too mobile to make it practical to use. Meanwhile anything that doesn’t move, like TVs, desktops, etc, need a wire run once, and it will work perfectly until the building falls over.
That’s a lot of return on the investment of running the cable once.
I usually prefer all home runs (everything going back to a central point) but networking is diverse, so using a cable to get to an area, then using a switch to serve that area is entirely valid. Just don’t Daisy chain too many switches or your going to have a bad time. Whether that link is copper, fiber, MoCA/coax, doesn’t matter… As long as it’s reliable and fast.
In any case, I have at least 8 access points serving my home, and they need to be moved, since I still have one spot that’s a dead zone.
Devices like laptops, tablets and phones, usually do not have Ethernet built in, or are too mobile to make it practical to use
What I did in the living room was plug a USB-C dock with a 2.5 Gbit Ethernet adapter into the wall outlet with a 2 meter USB-C 3.x cable.
So I sit down in the living room and plug in my laptop/phone in to charge when I’m using it and they automatically get a 2.5 Gbit network connection. Even iOS natively supports the common Realtek 2.5 Gbit chipset.
What do you think of 2.5 and 10g Ethernet vs fiber between nodes in the home (I.e, between the modem and office switch, etc)?
I would agree with that, but here in the UK we dont have coax in every room
You only need the MoCA for the back-haul between distant wifi access points or ethernet switches, not in every single room. Unless your walls are made from literal sheet metal, a wifi signal should get through at least one, and ethernet cables along the baseboard and under a doorway are fine too.
This is the way.
+1 for fiber. Also because there are really thin fiber cables available (like <1mm in diameter) and with a bidirectional transceiver you can literally run a cable in the corner of two walls and hide it with just some acrylic compound and paint.
Depends on the type of fiber and all that. It can be insanely complex.
But this is possible, yes.
The users reading this post that think you are referring to PoE are innocent and pure.
Behold. Power line communication https://en.m.wikipedia.org/wiki/Power-line_communication
EoP - Ethernet over Power
TIL
Somaetimes gaining knowledge doesn’t improve your life.
Yeah, I was so confused for a few seconds, then I realized what they are talking about.
Okay yes, but tell that to 15 year old me who was absolutely AMAZED that you could just… Route the Ethernet through the electricity, frickin magic
I mean, that still is dope as heck.
When I first found them, I took was amazed you could use mains wiring to network. I used them to get internet on the second floor on the opposite side of the house, worked great at the time.
They worked here on a single ring, but crossing 2 consumer units seems to have killed it
This post is missing some key information. What’s the network topology before and after? Presumably not just unplugging a pair of powerline adapters.
Ok, switch in the shed/office into switch in the garage, switch in the garage into powerline to switch by the router.
Run cable from the garage to the switch by the router and remove 1 of 3 powerline plugs, so yeah just removing a single plug helps so much
Not surprised, as we were getting higher speeds the Ethernet wire also was upgraded. The electrical wires were never set up with data transfer in mind + you might get additional interferences from other devices plugged in.
So it probably needs to retransmit packets frequently.
If you use these powerline plugs, your house is also a huge antenna.
My internet access dropped occasionally until a telcom guy found the culprit. It was a neighbor using a Devolo powerlan adapter.
So yes, don’t use these. The only useful frequency in power cables is 50 or 60 Hz.
Homeplug is a defunct standard that had some real limitations, Ethernet over Power is a generic term relates to any standard of network over power lines.
The G.hn powerline standard is a massive improvement (despite being almost as old and is closer to MoCA as it will actually work over coax and other copper wiring, not just power lines) for both performance and stability, but the Homeplug standards have probably ruined the public perception.
G.hn is also a bit weird because the Wikipedia page presents it as how carriers could use, not as a home network option, even though a few home pieces of equipment are available, such as the TP-Link Deco PX50 which uses G.hn for the wifi backhaul.
I once replaced a cheap pair of adapters with a more expensive pair. Was night and day for my network stability. I know it’s hit or miss, depending on your wiring and location. But the adapters themselves can differ.
Fun true story. I tried EoP when I moved into my townhome to feed Ethernet to my TV. For like 6 months I get weird issues where my TV would stop letting me connect from my phone.
Trying to diagnose it, I started disconnecting stuff. Finally, I had a single EoP plugged into wall and nothing else. Still had Internet, WTF …
Turns out one of my neighbors also has EoP and I was connecting to his network. Crazy shit
Went to MoCA after that.
I’ve heard of power over Ethernet (PoE for IP cams) but not Ethernet over power.
Yup, there is also Ethernet over coaxial cable TV.
It’s kinda niche, especially with improvements in WiFi over the years.
I thought HDMI to Ethernet to HDMI was cool the first time we had to do it for a project in a large room. Hdmi starts running into issues at around 25-50ft. You can go a lot further with the Ethernet cable
There is also POE over two unshielded copper wires.
I live in a house designed by a boomer. Networking comes in the upper floor while nothing is in the lower
These power over Ethernet is the only way I can get networking down stairs.
Removed by mod
I don’t mean to alarm you, but networking was designed by boomers.
😱
I used to use Homeplug to get network from my router front downstairs of the house to the my office upstairs and back. It’s a small house, and I thought the homeplug was ok - I was getting about 150-200mbps of my 900mbps; not great but I thought it was a good as I could get. The electrics are about 10 years old but I could see there was a lot of noise and error correction when I looked at the software that came with the plugs. Simple direct wifi connection was atrocious as the walls are largely solid brick.
Then a couple of years later I read about how good they Mesh systems could be so I decided to try a cheap one. I was skeptical as wifi hadn’t worked for me. I got a Google Wifi system (not a fan of google but it was a cheap system compared to other mesh networks); it has no backhaul connection, just 3 wifi points (one in front room, one in hallway and one in office), and my speed jumped to 500mbps and low latency. I also hadn’t realised how bad the latency had been on my homeplug set up - it was night and day.
I have since upgraded to an ASUS XT8 system; 2 units only and I now get close to 800mbps on a good day, and 600-700mbps floor. My PC in my office is where I work (which involves high data transfers) and also game and chill, it’s been a huge boon.
So yeah, Homeplug does the job but it’s not great in my experience. It was cheap compared to a mesh network, but you get what you pay for. You can get some of the cheaper and older mesh systems 2nd hand on ebay - but unfortunately a good system is pricey. In my experience it was totally worth it.
What’s the ping? Max time to reach any device?
I use it to get to my basement of a multi story dwelling I rent in. From 3rd floor to basement is such a lifesaver
ping times have gone from 2ms and up to under 1ms, but thats how I got into them was to get internet from ground floor to second floor
Nice!
It did feel like you were saying that removing 1 powerline made your whole network faster, but really it’s only the devices that were connected to that powerline. Powerline really is a last resort for me, paying for high ping latency is what is is…
deleted by creator
My answer is in the image I didn’t see the blue dot. It’s average time, not max time, seen in the network.
You can send stuff through the home power sockets? WTF first time I heard this sounds like magic
It’s old magic too and in a pinch it works reasonably well.
We use this as a networking option for an old dorm I was in which didn’t have ethernet and the concrete walls between rooms made Wi-Fi unusable.
Blocks of rooms were not separated on different circuits which made this possible
Was it not possible to draw Ethernet, or did they just want the cheapest solution? I consulted for a place that had a similar situation, and it was unacceptable for most of the students due to the jitter. So we drew Ethernet and put mini APs in each room.
It’s always possible, but not often practical, especially when you don’t have permission to drill holes in those concrete walls.
I suppose you could do surface runs, but those are ugly and more vulnerable to physical damage.
But I wasn’t facility. I was a student.
The dorm itself did not have internet and had no plans of running ethernet or providing internet to students.
I got internet through a wireless access point, positioned very carefully in window for a WISP. And they distributed that to rooms near me.














